Ссылки для упрощенного доступа

4 декабря 2025, Бишкекское время 12:11

«У Путина нет другого выхода, как оставаться у власти»


Сергей Колесников, бизнесмен из России и бывший союзник Владимира Путина.
Сергей Колесников, бизнесмен из России и бывший союзник Владимира Путина.

Сергей Колесников, бывший союзник Владимира Путина, сейчас живущий в изгнании, в интервью Азаттыку рассказал о коррупции в Кремле, войне в Украине и возможности использования Путиным ядерного оружия.

С тех пор как Сергей Колесников встречался с Владимиром Путиным лицом к лицу, прошло уже шесть лет. Но даже тогда, по его мнению, самый влиятельный человек России подавал признаки усталости.

— И тогда, и сейчас, как я понимаю, все пытаются переложить на него ответственность за принятие решений. Человек не может принимать огромное количество решений в ограниченное время, — говорит Сергей Колесников, биофизик по профессии, ставший успешным бизнесменом во времена дружбы с Владимиром Путиным в 1990-х годах в Санкт-Петербурге.

ПОСЛЕДСТВИЯ СИСТЕМЫ

Если вертикаль власти Путина рассматривать как компанию, то она начинает пожинать результаты плохого управления, считает Сергей Колесников.

— Люди на более низких уровнях должны принять на себя ответственность, но они этого не делают. Это последствия созданной ими системы, — говорит Сергей Колесников.

66-летнему Сергею Колесникову хорошо знакома как сама система, так и последствия ее работы. В 2010 году он выехал из России после публикации открытого письма к Дмитрию Медведеву, занимавшему тогда пост президента, в котором раскрывалась схема строительства роскошного дворца на Черном море, заказанного Владимиром Путиным и построенного за счет незаконно перечисленных средств на сумму в миллиарды долларов.

Сергей Колесников не раскрывает место своего проживания. Однако он продолжает отслеживать махинации близкого окружения Владимира Путина, которое, по его словам, настолько обогатило своего лидера, что «деньги уже не имеют никакого значения».

Фрагмент видеоинтервью с Сергеем Колесниковым:

Бывший союзник Путина о коррупции в Кремле
please wait

No media source currently available

0:00 0:20:30 0:00

Одним из интересующих его объектов является Банк «Россия», который в Казначействе США назвали «личным банком высокопоставленных чиновников в Российской Федерации». Как на сам банк, так и на ряд его акционеров были наложены санкции США и Европейского союза, чтобы наказать Москву за ее действия в Украине.

КОРРУПЦИОННЫЕ СХЕМЫ

Сергей Колесников также имел счета в Банке «Россия» в качестве совладельца «Петромеда» — компании по поставке медицинского оборудования, выигравшей многочисленные контракты с правительством в те годы, пока Владимир Путин работал руководителем по внешним связям в администрации Санкт-Петербурга, когда мэром города был Анатолий Собчак.

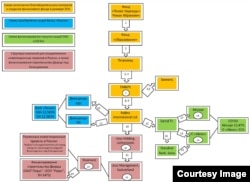
Схема отмывания денег через коррупционные схемы по версии Сергея Колесникова.
Схема отмывания денег через коррупционные схемы по версии Сергея Колесникова.

«Петромед» занимался легальной деятельностью — производством медицинского оборудования и ремонтом операционных залов во многих больницах области.

Однако Сергей Колесников и его партнер Николай Шамалов — в настоящее время являющийся вторым крупнейшим акционером Банка «Россия» и включенный в список попавших под санкции лиц — часто привлекались для содействия перечислению денежных средств через сложную систему дружественных компаний и офшорных счетов от имени «Михаила Ивановича» — так называли Владимира Путина его деловые партнеры.

Некоторые из этих денег ушли на приобретение акций Банка «Россия» Николаем Шамаловым. Сотни миллионов были направлены на строительство так называемого «Путинского дворца» — особняка площадью примерно в 300 квадратных метров на черноморском курорте Геленджик.

Владимир Путин всегда отрицал любую связь с дворцом в Геленджике, который позднее, как сообщалось, был куплен бизнесменом Александром Пономаренко. По словам Сергея Колесникова, особняк принадлежит расположенной на Кипре компании, которая, в свою очередь, принадлежит компании, зарегистрированной на Британских Виргинских островах, но «никто не знает, кто является его конечным владельцем».

В БЕЗВЫХОДНОЙ СИТУАЦИИ

Отвечая на вопрос о том, сможет ли Владимир Путин в будущем наслаждаться на пенсии дворцом на черноморском побережье и другими плодами предполагаемой коррупции, Сергей Колесников говорит, что здесь важно отметить, что Путин и его близкое окружение загнали себя в угол, из которого тяжело найти выход.

Сергей Колесников, опубликовавший в 2012 году статью в газете «Ведомости» под названием «Путин навсегда», говорит, что противоречивое переизбрание президента на третий срок убедило его в том, что после стольких лет преступного обогащения единственный способ избежать преследования — оставаться у власти.

Владимир Путин и Дмитрий Медведев на рыбалке на Волге. Астраханская область, 16 августа 2011 года.
Владимир Путин и Дмитрий Медведев на рыбалке на Волге. Астраханская область, 16 августа 2011 года.

— Путинская вертикаль создана на коррупционных началах. Передать власть другой партии, другим людям — значит подставить себя под колоссальную угрозу начала уголовного расследования и неизбежного наказания, — говорит Сергей Колесников.

Учитывая то, что Владимир Путин недавно опроверг возможность получения статуса пожизненного президента, Сергей Колесников считает, что Путин и его союзники пытаются найти выход из ситуации. При этом они уже думают не о деньгах или имуществе, «а просто о своей жизни».

ПРИБЕГНУТЬ К ЯДЕРНОМУ ОРУЖИЮ

По мнению Сергея Колесникова, кампания России в Украине может быть мотивирована не имперской ностальгией Владимира Путина, а его отчаянным желанием отвлечь критиков от повальной коррупции.

И если президент России почувствует настоящую угрозу, то он может даже прибегнуть к использованию ядерного оружия, считает Сергей Колесников.

— Два года тому назад любое предположение о войне в центре Европы, в которой гибнут тысячи людей, казалось абсолютным бредом. Сегодня это уже объективная реальность. То же самое можно сказать и о возможности применения ядерного оружия. Может быть, сейчас это настолько маловероятно, но это уже не кажется бредом, — говорит Сергей Колесников.

Анастасия КИРИЛЕНКОДейзи СИНДЕЛАР и Анна КЛЕВЦОВА

 

XS
SM
MD
LG